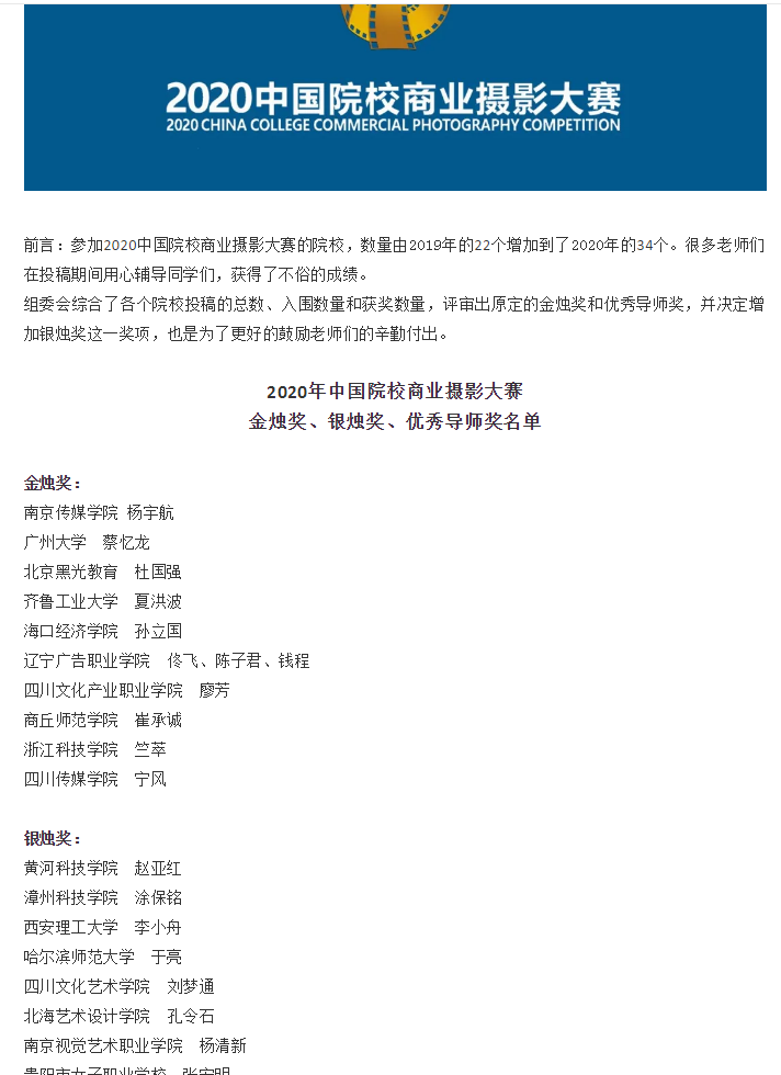
融媒学院摄影摄像技术专业师生在中国院校商业摄影大赛中获得多个奖项。该大赛由中国院校商业摄影大赛组委会主办,第四届大赛于2020年12月开始面向全国院校征稿,截止投稿日期2021年4月15日,共有34所院校参与。
摄影摄像技术专业共有11位同学的作品入围, 经过一个多月的评选与公示,最终有5位同学获奖,其中杨科佩同学拍摄作品《哈雷》荣获“金海洋奖”,尹利同学拍摄作品《红》、赖星同学拍摄作品《Wrangler牛仔》荣获“银海洋奖”,薛婷同学拍摄作品《珍珠女孩》、王灿同学拍摄作品《线》荣获“绶带奖”。摄影摄像技术专业老师廖芳荣获“金烛奖”。
此次参赛是对摄影摄像技术专业教学成果的一次检验,专业对标学院双高建设,认真落实《国家职业教育改革实施方案》《职业教育提质培优行动计划(2020-2023年)》,继续在教书育人的阵地上做出新的成绩,不断提升人才培养质量,提高学院的社会贡献力,为促进区域摄影摄像技术发展,提高行业综合竞争力提供优质人才资源支撑。


(融媒学院 廖芳/文 杨科佩/图)
编辑:蒲梦潇
转载此网文章请注明出处